给外贸独立站做谷歌SEO优化和SEM优化的过程中,搞清楚客户的搜索意图是非常重要的。很多时候感觉营销效果不好:要么没有流量,要么有流量,来了很多垃圾询盘。最常见的大坑,大家经常踩:急吼吼地让用户干这干那(比如点“立即购买”、“免费咨询”),完全不管人家现在想不想、需不需要。 这就好比刚认识的朋友,你就让人家结婚领证——人家不跑才怪!不仅卖不动东西,用户还会觉得你这品牌和网站不靠谱。
为啥会这样?关键是把用户都当成了“要买的人”,但其实他们可能还在“了解情况”的阶段。
SEO和内容里也老犯这毛病:
- 用户刚听说你这个牌子(还在“这啥东西?”的阶段),你就甩一堆产品介绍和“立即购买”按钮。
- 用户想查点基础知识,你塞一堆“现在下单享优惠”的广告。
- 结果:用户烦了,跑了,可能再也不来了。
为了解决留住客户,提升网站流量,以及让提升客户转化率的问题,我们必须要弄清楚一个概念就是:搜索意图
文章目录
Toggle什么是搜索意图?
搜索意图(也称为:用户意图)指用户通过搜索查询(Query)时希望满足的潜在需求。Google的RankBrain算法会优先匹配与意图高度相关的内容,这是排名核心因素之一。
用通俗的话来说:
搜索意图(Search Intent),就是用户敲进搜索框时,心里真正想要的东西。简单说:
“你到底想干啥?”
就像朋友问你“附近有啥吃的?”——
- 可能想找火锅店推荐(找信息)
- 也可能手机快没电了急需找快餐店(要立刻行动)
虽然问法一样,但意图完全不同!
搜索意图和关键词有什么区别?
简单来说,搜索意图要比关键词更加深一层级。更加关注关键词背后,用户纠结想要“获得什么”“干成什么事儿”,然后针对这个去创建内容,而不是凭借自己的单方面认知去创建内容。
核心区别:搜索意图 vs 关键词
| 维度 | 关键词 (Keywords) | 搜索意图 (Search Intent) | 类比 |
|---|---|---|---|
| 本质 | 用户输入的字符 (表层信号) |
用户想完成的任务 (深层动机) |
病人描述的症状 vs 病因 |
| 优化目标 | 关键词密度、位置、变体覆盖 | 内容场景与用户目标的精准匹配度 | 让页面“有这个词” vs 让用户“得到答案” |
| Google处理方式 | 统计词频(TF-IDF)、匹配字面 | BERT理解上下文、判断任务类型 | 字典查词 vs 心理医生解读需求 |
| 失败后果 | 排名低 | 高跳出率 + 低停留时间 | 没人看见 vs 看见就走 |
比如对于关键词“shoes” 我们如果不研究这个词的背后的搜索意图,那么只需要去在做SEO优化内容的时候,考虑好怎么去控制关键词密度,和关键词的位置及变体覆盖就行。而谷歌也只会根据我们页面的统计词频和匹配页面,去给这个文章排名。
从这个关键词来看,如果你不清楚用户搜索这个词的搜索意图,你大概率只会把“shoes”这个词的关键词概念,定义,给解释一遍就行了。比如,你可能会写一篇文章《what are shoes ?》但是实际上,如果你把这个词放到谷歌的搜索框里面你就会发现,谷歌不会给这种内容很高的排名。
为什么?
因为你通过的谷歌的搜索反馈就会发现,目前给的高的排名的都是,有关鞋子的商店,不是鞋子的概念对吧?
那么这个“shoes”关键词别后的搜索意图是什么?是购买心理,交易的意图。而且谷歌的结果也证明了这点。
所以,你应该围绕这个关键词写什么?应该写,鞋子的种类和价格,以及哪里便宜,哪里质量好,并且,更加进一步的研究,关于购买鞋子的人群,都在关注什么,担心什么?
然后,你根据这个去创建seo内容,并且,大概率你要多多推荐有关鞋子的商城网站或者品牌,才能有机会得到高的排名。
这下,你清楚了为什么,要考虑研究搜索意图,而不仅仅是对关键词的表面创建内容了吧。
在搜索引擎发展的早期,那个时候,关于seo的优化标准,没有那么复杂,你通过简单的叠加关键词,和增加外链就能获得很高的排名。而现在这个时代,谁能够给出独一无二,有价值的内容,才能获得最好的排名。
什么是有价值的内容呢?
至少要满足客户的搜索目标的内容才行。
搜索意图有哪些类型?
根据Google官方《搜索质量评估指南》,意图可分为四大类型:
认知类查询 (Know query): 用户想要了解某事。这类查询的目的是获取信息。其中一部分是简单认知类查询 (Know Simple queries),其答案通常是一个简短、确切的事实(例如“英国的首都是哪里?”)。
行动类查询 (Do query): 用户试图完成一个目标或参与一项活动。这可能是在线活动(如下载、购买、玩游戏)或线下活动。例如,我们去搜索去哪里下载Steam游戏客户端.
网站类查询 (Website query): 用户正在寻找一个特定的网站或网页。用户已经知道他们想去的网站,并使用搜索引擎作为导航工具。例如,查询我们的官网:天问网络
访问类查询 (Visit-in-person query): 用户想要亲自去一个地方。这包括寻找一个特定的商家或组织(如“我附近的星巴克”),也包括寻找某一类商家(如“我附近的咖啡馆”)。
而日常体验中,最常见搜索意图可以分为四大类:
Navigational Intent(导航型意图)
用户目标明确指向特定网站或页面(如搜索”Facebook login”)。
Informational Intent(信息型意图)
用户寻求知识或解决方案(如”how to fix 404 error”)。
Commercial Investigation(商业调查意图)
用户处于产品研究阶段(如”best CRM software 2025″)。
Transactional Intent(交易型意图)
用户已产生购买意愿(如”buy iPhone 15 Pro Max discount”)。
这四种搜索意图,可以说是最广泛的包含了一部分用户在使用搜索引擎中的查询目的,但是这不是所有的搜索意图。在实际谷歌SEO优化中,我们需要进行更加详细的比较,举个简单的例子,同样搜索新能源电池的国外用户,有一部分是想要了解关于电池的技术信息,但是也有部分可能是要采购这类商品。但是,谷歌会根据用户的浏览痕迹和历史,给他推荐适合他的排名。如果你的内容里面有适合用户的信息,谷歌就会给你更好的排名。
这也就是为什么,很多SEO优化的过程中,核心词不代表着客户的真实需求,有时候需要通过长尾关键词,进行进一步判断客户的搜索目的,这样,才能提供更加精准的垂直化谷歌SEO内容。即使,这样流量小,但是不会带来垃圾询盘。
因此,我们在做谷歌SEO过程中,可以考虑扩大自己的对用户搜索意图的研究和划分,而根据SEO专家Lily Ray的看法,实际上有很多搜索意图可以作为参考:
更精确的实际搜索意图列表
| 意图分类 (第一列) | 意图分类 (第二列) |
|---|---|
| 购买产品 (Buying a product) | 查找政府资源 (Finding government resources) |
| 寻找图片 (Looking for pictures) | 查看图片 (Seeing pictures) |
| 阅读产品评论 (Reading product reviews) | 预订行程 (Booking a trip) |
| 寻找本地商家和活动 (Finding local businesses & activities) | 观看视频 (Watching a video) |
| 查看近期新闻 (Seeing recent news) | 听歌曲 (Hearing a song) |
| 事实核查 (Fact checking) | 翻译短语 (Translating a phrase) |
| 定义词语或短语 (Defining the word or phrase) | 拼写检查 (Spell check) |
| 教程与故障排除 (Tutorials & troubleshooting) | 如何做/操作指南 (How to) |
| 寻找图库照片 (Finding stock photos) | 歌词 (Lyrics) |
| 菜谱 (Recipes) | 成人视频/图片 (Adult videos/images) |
| 医疗症状 (Medical symptoms) | 调查声誉 (Researching reputation) |
如何确定用户搜索意图?
我认为确定用户搜索意图的方法并不难,特别是对于大家都是运营优化师,或者各个外贸的业务员或者负责人,都属于对事物具有敏感力的从业人员。只要明白了什么是搜索意图,下面的如何确定搜索意图就非常简单了。而且我在上面分析“shoes”关键词的时候,已经给大家演示了一种,最有效实用的方法。下面给大家详细再整理下,常用的方法。
这里给大家列出来,可以执行落地的5种方法。至于,什么调查问卷,网站互动什么的,我觉得对于一般人来说,没有这个资源也没有这个习惯。
第1种方法:分析关键词本身
这是最直白的方式,很多关键词中的修饰词往往直指用户搜索意图。
什么叫做修饰词?
简单来说,修饰词就是用来“修饰”或者“限定”关键词的词语,它能让一个关键词变得更具体、更明确。
比如,你在网上搜“headphones”(耳机),你只是想了解耳机这个东西;但如果你搜“buy headphones”,这个“buy”就是修饰词,表示你是想买耳机。
再比如:
- “best headphones”里的“best”也是修饰词,说明你想找“最好的”耳机。
- “headphones review”里的“review”是修饰词,表示你想看别人怎么评价耳机。
- “headphones tutorial”里的“tutorial”是修饰词,说明你想学怎么用耳机。
一句话总结:
修饰词就是把一个普通关键词变得更有“方向感”的词,让别人一下子就明白你到底想干什么——是买?是学?是对比?还是找官网?
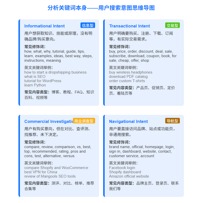
好了,我们了解什么是修饰词后,就可以根据上面四种常见的用户搜索意图分别分析用户搜索意图:
Navigational Intent(导航型意图)
这类用户明确要去某个品牌、平台、网站或页面,通常用于快捷访问特定站点,而非寻找通用信息或商品。
常见修饰词为:
brand name, official, homepage, login, sign in, dashboard, website, contact, customer service, account
比如英文关键词是:
- Amazon official website
- Facebook login
- PayPal account
- DHL tracking
- Shopify dashboard
- Google Ads support
- LinkedIn sign in
- Uber customer service
- Mailchimp homepage
- Microsoft contact
这类关键词适合品牌主站、官方入口、登录页、后台、联系我们页面等。若非自身品牌,通常很难获得高点击率(CTR),但有助于品牌词SEO和流量归集。
Informational Intent(信息型意图)
这类用户希望获得某种知识、技能、原理、背景或操作方法。这类搜索通常以提问、求解、了解为主,用户并没有明确的购买或品牌偏好。
常见的修饰词是:
how, what, why, tutorial, guide, tips, learn, examples, ideas, best way, steps, instructions, meaning
比如常用的关键词为:
- how to start a dropshipping business
- what is SEO
- tutorial for WordPress
- guide to digital marketing
- tips for improving website speed
- learn Python
- examples of landing pages
- ideas for small business
- best way to clean sneakers
- steps to import goods from China
- instructions for setting up email
- meaning of blockchain
这类关键词适合制作博客文章、操作教程、FAQ、视频教学、知识百科、行业报告等内容。内容要注重详尽性和权威性,并辅以结构化展示(如目录、步骤、列表)。
Commercial Investigation(商业调查意图)
这类用户有潜在的购买意向,但还在对比、评测、寻找推荐或咨询,尚未决定最终选择什么产品、品牌或服务。
常见修饰词是:
compare, review, comparison, vs, best, top, recommended, rating, pros and cons, test, alternative, versus
比如常用的关键词为:
- compare Shopify and WooCommerce
- iPhone 15 vs Samsung S24
- best VPN for China
- top email marketing tools
- recommended laptops for designers
- review of Mangools SEO tools
- rating of logistics companies
- pros and cons of dropshipping
- alternative to Adobe Photoshop
- 2024 laptop comparison
- test report for wireless routers
这类关键词适合测评类文章、对比表、推荐合集、专业榜单、优缺点评述、第三方评测内容等。内容要公正、详实、结构化,并展示不同选项的核心对比信息。
Transactional Intent(交易型意图)
这类用户通常已经有明确的交易行为需求,想要购买、支付、订阅、下载等,通常处于转化路径的末端。
常见修饰词有:
buy, price, order, discount, deal, sale, subscribe, download, coupon, book, for sale, cheap, offer, shop
常用的英文关键词比如:
- buy wireless headphones
- price of 3D printer
- order custom T-shirts
- discount on running shoes
- best deals on laptops
- subscribe to newsletter
- download PDF catalog
- coupon code for hosting
- book hotel in London
- 3D printers for sale
- cheap flights to Paris
- special offer for first-time buyers
- shop vegan skincare
这类关键词适合电商产品页、着陆页、促销页、立即购买按钮、定价页、注册页等。页面要有强烈的CTA(Call to Action)和简洁的购买路径,突出信任和优惠信息。
以上就是根据四种常见搜索意图的关键词的分析方式,根据这些不同的搜索意图,我们在制作SEO内容的时候,就可以对症下药,尽量围绕解决客户目的方式,制作内容,创建话题。不用在一味简单粗暴的堆砌关键词了。
实际分析中,很多关键词会有两种以上意图(如“best”既可能是商业调查型,也可能混有交易型),此时建议以SERP实际内容为准,我们将会在下面着重介绍该方法,这也是我认为非常实用而且不容易出错的方式。
第2种方法:深入分析SERP(搜索结果页)
SERP分析方式这是所有SEO专家公认最有效的方法。但是有人可能会疑问什么是SERP ?
SERP简单来说就是,当我们在谷歌搜索框里面填写关键词的时候,谷歌给你展示的搜索结果。SERP是Search Engine Results Page” 的缩写,意思是 搜索引擎结果页。
SERP 上通常会显示什么?
- 自然搜索结果
比如各种网站的网页、文章、产品页面等。 - 广告
比如带“Ad”标志的推广链接。 - 特色内容
比如“精选摘要”(Featured Snippet)、“People Also Ask”(用户也问)、图片、视频、地图、购物广告等。
举个例子:
你在 Google 搜索 “best noise cancelling headphones”,
出现的那个有一堆网站、图片、视频、广告的页面,就是这个关键词的 SERP。
当你知道了什么是SERP的时候,你就该明白了,为什么这是公认最有效分析搜索意图的方式了。
因为,没有什么比谷歌自己的搜索结果更可靠了。
当你想要了解一个关键词背后,都隐藏哪些需求的时候,你只需要把关键词拿去谷歌搜索框里面去搜下,看下谷歌给你的结果,特别是排名最靠前的页面,看他们都在写什么?都解决了什么问题?
谷歌之所以给这些网站页面更好的排名,就意味着,这些页面的内容是得到了谷歌的认可的,也是得到了用户的认可的。在你没有更好的解决方式之前,根据这些反馈的页面的内容结构和类型,去调整自己的创作方向,就是最有效的把SEO内容和用户搜索意图保持一致的方式。
下面我们继续系统的讲解下,这个过程:
第一步: 观察排名前10的内容类型
核心思路是:查看搜索结果首页(一般为前10名)的页面,识别它们各自属于什么类型。
常见内容类型包括:
- 博客文章(Blog post)
- 产品页(Product page)
- 品牌官网主页(Homepage)
- 工具/计算器(Online tool/calculator)
- 视频页面(Video page,如YouTube)
- 问答社区/论坛(Q&A, Forum)
比如,我们用一些英文关键词举例:
如果我们去搜索“best running shoes for flat feet”
——我们可以发发现,前10几乎全是评测/推荐类博客文章和榜单。同样的,针对这种搜索意图我们通过制作自己的高质量的测评文章或者推荐博客文章,是有机会给出更好的排名的。
比如,我们再继续搜索下“buy bluetooth speaker”
我们也可以看到前10大多为电商产品页、购物平台(如Amazon、Best Buy)。针对这个词,如对于品牌力弱、外链资源有限的小企业,靠内容和内链很难撼动这些巨头在“buy + 产品词”下的排名。无论你的文章有多少,估谷歌都无法给你这篇文章很高的排名.
那么肯定有人会问这怎么办?
对于小企业或者小公司来说,肯定没有平台那样大的影响力,又无法通过制作此类文章来获取好的排名。难道就无法获取 “buy + 产品词”这种关键词的排名机会了吗?
既然我们文章讲到了这里,我们就不能忽视这个问题,下面我们给出可以落地的几种解决方法:
我们可以通过争取“细分机会”和“侧翼打法”的方式,最优解是通过长尾词、内容引流、品牌词、混合页面、信任背书等方式曲线进场,等品牌力慢慢变强后再逐步挑战高难度词。
方法一:聚焦长尾词和细分场景
直接大词难搞,可以转向长尾关键词(long-tail keywords),比如:
-
- “buy bluetooth speaker for outdoor use”
- “buy bluetooth speaker under $50”
- “buy waterproof bluetooth speaker for shower”
- “buy portable bluetooth speaker with long battery life”
这些词的竞争大大降低,SERP中不全是平台,有时会有独立站、测评页、甚至博客。
方法二:做品牌词+产品词的组合
随着你品牌曝光变多,用户可能会搜“Buy [YourBrand] bluetooth speaker”。
这时你的官网产品页就极易排进前列。
方法三:发力内容+转化混合策略
做高质量的测评、对比、榜单类页面(如“best bluetooth speakers for travel 2025”),并自然嵌入自家产品购买入口。
这类内容更容易排进SERP,吸引用户进入再引流到购物页。
很多独立站都靠这种方式“曲线转化”,比如Wirecutter、TechRadar类网站。
还是以关键词“buy bluetooth speaker”为例
我们可以把它拆分为长尾词如下:
| 主词 | 长尾细分例子 | 排名机会 |
|---|---|---|
| buy bluetooth speaker | buy waterproof bluetooth speaker for bathroom | 有希望 |
| buy bluetooth speaker with microphone | 有希望 | |
| buy portable bluetooth speaker for hiking | 有希望 | |
| buy bluetooth speaker under $30 | 有希望 | |
| buy [品牌名] bluetooth speaker | 有希望(品牌曝光后) | |
| buy bluetooth speaker | 极难 |
然后继续做内容结合产品页:
比如:做一篇“Best Bluetooth Speakers for Outdoor 2025”榜单测评,包含不同价位、功能的产品(含自家产品)。每个产品都带有“Buy Now”直达链接,提升转化。
这种类型的页面更容易进入SERP前列,且带来精准流量。
在此基础上,我们还可以发力YouTube、社媒测评等外部渠道补充品牌曝光。合作测评网站、KOL做背书,争取外链和信任票。持续收集用户好评,丰富Google商家信息。
第二步:分析内容格式
核心思路是:识别每个页面内容的主要展现形式和结构。
常见内容格式包括:
- How-to教程(How-to guide, step-by-step)
- 长评测(Long-form review)
- 榜单/合集(Listicle, Top 10, Best of)
- 单品介绍(Single product page)
- 对比文章(Comparison, X vs Y)
- 视频讲解(Video tutorial)
我们拿一些英文关键词举例:
比如我们去搜索“how to start a Shopify store”
首先我们看到SERP给出排名较高的是shopify官方的一篇“how to”格式的文章。
点击进去这个页面之后,我们看他们这篇文章的的结构:
内容多为详细步骤教程,继续下翻也能明显看到,也包含了具体的操作指南。
你还可以继续去查询关于包含“top”或者“best”的修饰词的关键词,去看排名前十的SERP页面内容格式,你会发现基本都是包含带有数字列举形式的内容格式。这里就不再一一赘述,免得啰嗦。
通过这种,搜索关键词,通过SERP去看排名靠前的页面内容格式,可以非常快速的帮助你确定,如何整理自己的内容格式和文章结构。
第三步: 注意SERP中的特殊元素
核心思路:关注Google/Bing等搜索结果页上的特色内容模块,这些通常能进一步提示用户意图。
这里需要补充下,这种一般都是谷歌会自己整合信息,然后根据用户经常喜欢看的内容直接给出推荐,有可能直接给出广告的商品列表,也有可能给出某个网页的段落直接作为精选摘要,2025年开始谷歌也开始尝试给出自家ai 总结的结果,不过也会引用网站来源。
常见SERP特殊元素包括:
- 精选摘要(Featured Snippet)
- FAQ折叠卡片或People Also Ask(用户也问)
- 视频轮播(Video Carousel)
- 购物广告(Shopping Ads)
- 本地地图/地图包(Local Map Pack)
- 知识面板(Knowledge Panel)
- 图片集(Image Pack)
比如,我们继续拿英文关键词举例:
如果你去搜索“top 10 host services”
你会发现谷歌会直接给你整合结论推荐列表。
这些东西这么来?
如果你点开每个推荐的下三角箭头就会发现,其实是来源于网站的页面或者文章内容。这些内容由于被用户认可的比较多,比如,停留时间长,跳转率低,排名高,所以,谷歌会直接整合里面的信息,给出结果。
那么我们怎么让自己的网站获取到谷歌信任,自己出现在这些结果里面呢?
其实,正常撰写高质量文章内容就行,这些信息,谷歌每次都会根据用户的行为反馈,进行摘取。因此,没有什么捷径。比如,针对客户想要商业信息调整这种搜索意图的,就去尽量创建有关“best xxxxx” “top xxxxx”这种内容格式的文章内容,给到用户推荐类型的文章。
此外,谷歌之前还提供过“精选摘要(Featured Snippet)”,但是最近来看,好像减少了不少的精选摘要,不少已经看不见了,取而代之开始尝试增加谷歌自己的AI概览结果。
比如,我在写这篇文章的时候,为了丰富更多的网页内容,去谷歌查询了搜索意图的英文关键词“Search intent”,可以明显的看到谷歌针对这个关键词展示的精选摘要和AI概览。
精选摘要还是可以明显的看到,是来自于高质量网站页面的内容的摘选。
而AI概览也不是完全由AI自己生成的,也是参考了不少,高质量排名靠前的网站内容。
比如,我们有个客户是做af glass 的,我们给客户做过一个有关“ag glass manufacturer”关键词的优化,当搜索这个关键词的时候,不仅出现在了谷歌第一名,也出现在了谷歌的AI概念引用和生产内容里面了。
这些有关谷歌SERP特殊元素,是额外的格式,没有唯一的应对方式。只要根据用户的搜索意图提供正确的内容格式和SEO内容,基本上,都是有机会被谷歌摘选的。
当然,还有的是需要付费,比如谷歌的广告展示版位。会带有赞助的标识,这个是谷歌广告投放的原因的。这里就不多讲了。
我们能做的,就是,要记住谷歌这种特殊元素的出现频率,一旦出现了,尽量根据用户不同的搜索意图,选取最便于用户理解的内容格式,可以不拘泥于传统文章格式,比如:也可以多多尝试,视频,做些FAQ格式的内容。
第四步:分析内容角度
核心思路:总结SERP前列内容的主要倾向和卖点,理解用户最关心什么。
当我们了解了前面的SERP基本的概念和使用方式后,下面就要开始去根据每个关键词,开始分析内容角度了。
为什么要分析内容角度呢?
不同的产品,或者内容,每个用户关心点都不一样,比如,同样一个关键词,有的客户其实在搜索最便宜的,有的是需要最新的信息。
比如,人家需要的是最新的推荐或者工具,或者产品,那我们在制作内容的时候,信息越新,获得排名的的机会就越高,标题上也少不了加个最新的日期。
比如,在2025年,你写2025年的最新内容肯定比写2024年更具有更高的排名潜力。
除此之外,给大家推荐一些常见角度:
“最新版/最新”(最新产品/2024年榜单等)
“性价比/便宜”(cheapest/best value)
“权威/深度解读”(in-depth, expert review)
“全面对比”(side-by-side comparison)
“易用性/适合新手”(for beginners)
我们继续用英文关键词举例:
比如,我们去谷歌里面搜索“best budget gaming laptop”
你会看到,谷歌给到排名靠前的内容,不仅是年限最近的带有“2025”时间数字,还带有“cheap”这样一个最便宜的关键词。
当你看到了这些信息,你是不是在制作内容的时候,要注意从介绍性价比和最近的时间角度出发。
不然,别人写的2025的产品推荐测评,你而你的内容是2005的年的产品,那你这篇文章是铁定要石沉大海了。
第五步:判断SERP内容集中度,识别意图明晰度
谷歌每次给的SERP结果很多,有时候一个关键词搜索下,给出的前20个结果,可能内容角度非常一致,比如,我们前面说的关键字案例,搜索“best budget gaming laptop” 可能前10个结果,都是关于测评和榜单的,内容类型高度一致,这样的话题和关键词,用户的搜索意图就非常明显,我们只做内容也比较容易确定下来。
但也有的关键词,谷歌给出的搜索所结果可能就非常复杂,可能会有产品页、教程、评测、品牌页等,这种就是典型的混合意图,那么针对这种,我们在内容策划需兼顾多种需求。
比如:以英文关键词“CRM software”举例
我们会发现,有榜单测评,也有信息基本概念介绍,也有产品页,也有广告。
这就是典型的出现产品页、对比文章、定义类说明,属于混合意图。
那么这种我们具体该怎么创建内容方向呢?
针对这种混合意图,指望能够通过单一手段去覆盖是不现实的,需要我们把核心内容及细分内容一起创建,并且创建好内容后,通过结构化的内链,让每个子页面内容,去指向核心页,去进一步加强核心页面的权威性。
下面我们具体去讲解如何去做
方法1:构建内容集群(Content Cluster)
什么是内容集群?简单来说就是:就是“把一个大话题拆成很多小话题,每个都写一篇文章,然后这些文章互相串联起来”。
举个生活中的例子:
假设你要做一个“火锅攻略”专题:
- 你先写一篇大文章:《火锅全攻略》
- 然后再写一堆小文章,比如《牛肉怎么切才嫩》《火锅底料推荐》《适合火锅的蔬菜》《火锅蘸料配方》等等。
- 最后,大文章里会带着去这些小文章的链接,小文章里也会回到大文章。
这样,用户看了大文章后,可以跳到小文章继续了解细节,小文章也能吸引到更多人看大文章。
不过,这里我们也需要多说一下,什么是所谓的“大文章”?什么是小文章?有没有对应的格式,可以参考呢?
大文章,我们可以把它称为主核心页。之所以说它是非常核心的页面,就是因为它需要满足,权威,全面的特点。
我们以“CRM software”这个词为例,一般创建的主核心页面,比如:
- What is CRM Software? | All-in-One Guide
- CRM Software: Complete Guide & Recommendations
你会发现这些话题内容,都是以“Guide” 和“what” 这种标题开头的。
这种主核心页面的文章的结构,也非常有特点:
一般文章内容的第一部分,先介绍简洁定义/介绍。
然后,继续谈行业应用场景。
接着,继续介绍主流品牌/产品一览。
最后,不忘加相关子话题的内链导航。
按照这样的结构,这样一篇文章创建完成后,就会变的非常全面,权威。
小文章,就是子话题,解决具体的问题的页面内容。一般就是围绕不同用户需求,分别创建子页面。
比如:
- 榜单测评页
Best CRM Software for Small Business in 2024 - 对比页
CRM Software Comparison: Salesforce vs HubSpot vs Zoho - 功能/特点解析
Key Features of CRM Software - 价格分析页
CRM Software Pricing Guide - 入门教程或选型指南
How to Choose the Right CRM Software for Your Business - FAQ页
FAQ: Common Questions about CRM Software - 产品介绍页(如果你有自家产品)
- [YourBrand] CRM Software Overview
- [YourBrand] CRM Features & Benefits
这种话题的特点,就是不去讲基本的概念定义,只是针对用户的一部分需求去创建话题。然后,在每个子专题页面内容中,也可以加内链,引导用户到主核心页面。
方法2:多意图布局
多意图布局简单来讲就是把内容多元化,混合意图的最大问题是客户的意图比较杂乱,我们无法一次性把握好,那么既然如此,我们就干脆去多创建些话题,尽量多去覆盖不同的话题。
比如:不同的人搜索“火锅”时,想知道的东西不一样。有人想看做法,有人想买锅,有人想看哪个火锅店好吃,有人就是想科普一下。
所以你要把这些不同的需求都用不同的文章(小专题)覆盖到,比如:
- “火锅是什么?”(科普/定义)
- “如何在家做火锅?”(教程/步骤)
- “2024年最受欢迎的火锅底料推荐”(榜单/测评)
- “火锅品牌对比”(横向对比)
- “买火锅锅具”(产品页)
这样,不管用户想了解哪方面,你的网站里都能找到。
用这两个方法创建内容的同时,一定加记得配合结构化内链。
什么是结构化内链?
简单来说就是:在每篇文章里,合理地加上其他相关文章的链接,把你的网站变成“内容蜘蛛网”。
比如:
- 在“火锅全攻略”里,提到蘸料时,顺便加个《火锅蘸料配方》的链接。
- 在“火锅底料推荐”里,提到牛油底料时,顺便加个《牛油底料怎么用》的链接。
- 在所有小文章结尾,都放个“返回火锅全攻略”的按钮。
这样做的好处:
- 用户在你网站上可以一直点下去,不容易跑掉。
- 谷歌也觉得你的网站内容“丰富、成体系”,更喜欢推荐你。
现在我们总结下,如何应对混合意图。说白了就是通过“内容集群+多意图布局+结构化内链”,就是把大话题拆成小话题,把各种用户需求都安排上,并且用链接把它们串起来,让网站变成一个内容很全、很专业的知识库,这样用户和谷歌都喜欢你!
这个方法的本质是什么?
本质就是:别把所有内容都塞进一篇“大杂烩”里,也别只写单篇孤零零的文章。要像盖房子一样,先有地基(核心话题),再有分房间(细分需求),最后用走廊(内链)把所有房间连起来,变成一个完整的家。这样,用户和搜索引擎都能看明白你的网站很专业、很系统,你能覆盖更多用户意图,获得更多流量!
第3种方法:借助专业SEO工具的意图标签
现在有很多SEO工具也具备查询判断用户意图的功能,如Moz Pro、Ahrefs、Mangools KWFinder等,都有自动判别意图的功能。
工具的使用,比较适合大批量的识别和大规模的SEO优化策略的指定。
如果你想要借助工具,可以尝试下。
由于工具很多,这里我就以SEMrush 为例给大家讲解下如何使用,其他的工具,基本大差不差,也可以自行去查相关教程。
打开SEMrush 工具后,直接选择左边的 Keyword Magic Tool 功能,然后在右边的搜索框,填写关键词开始查询
我们可以看到在Intent一栏,可以看到每个关键词的搜索意图。
这个方法,非常快捷,如果不能通过人工的方法进行确认用户搜索意图,可以通过这种SEO工具进行二次确认。
完成这种,搜索意图的调查后,就可以整理成关键词表格,制定相应的话题策略,最后我们就可以开始根据用户的搜索意图进行内容制作了。
在进行SEO内容制作的时候我们还是需要遵循一定的SEO标准的,关于这一点可以参考本站文章《站内SEO优化最新完整指南》
页面发布后,可以通过谷歌站长工具,进行监控你的页面排名,根据排名结果继续调整优化。
最后,我给大家一个如何系统确定用户搜索意图的流程图:
让销售漏斗匹配搜索意图提高内容转化
仅仅明白了用户搜索意图的概念是不够,我们的核心目标是什么?转化。
为了提升内容的转化率,内容的创建要根据每个阶段的用户搜索意图,在理解了搜索意图的基本概念和分析方法后,真正能让SEO策略产生持续商业价值的关键,就是把内容生产和用户旅程——也就是销售漏斗的每个阶段——深度结合起来。
什么是销售漏斗?
销售漏斗(Sales Funnel),又称营销漏斗,是用来描述用户从第一次了解品牌,到最终完成购买或转化的全流程模型。它形象地把用户的决策路径分成几个阶段,每一层都像漏斗一样,随着流程深入,用户数量逐步减少,但意向和转化率逐步提升。
简单来说就是:把客户的购买过程分成几个阶段,每个阶段用户的需求和想法都不一样。你可以把它想象成一个大漏斗:上面进来很多人,经过一层层筛选,最后只有一部分人变成了真正的客户。
销售漏斗的经典三阶段:
- 漏斗顶部(ToFu,Awareness/认知阶段)
- 用户刚刚发现某个问题,或第一次接触你的品牌/产品。用户只是来“看看”,还在找答案、看科普,比如在谷歌搜“什么是CRM软件”。这个阶段他们对你的产品没啥兴趣,只是想解决疑问。
- 漏斗中部(MoFu,Consideration/考虑阶段)
- 用户开始对比、评估不同的解决方案或品牌。用户开始“货比三家”,在谷歌搜“CRM软件哪个好”“CRM软件评测”“XXX vs YYY”,对你的产品有了兴趣,但还没决定买谁家的。
- 漏斗底部(BoFu,Decision/决策阶段)
- 用户已经有明确的购买意向,准备做出决策。用户准备下单了,会搜“CRM软件价格”“CRM软件购买”“XXX软件优惠”,只差最后一步。
为什么要用销售漏斗思维指导搜索意图内容?
如果你做SEO内容,只写一类文章,比如全是“什么是XXX”,那就只能吸引到在顶部“围观”的人,难以转化为客户。反过来,如果你只写“购买XXX”,很多用户还没有准备好买,就会流失。
所以,聪明的SEO和内容运营,都会针对漏斗每个阶段,写不同类型的内容:
- 顶部内容:百科、科普、入门指南,把新用户吸引进来。
- 中部内容:评测、对比、选型文章,帮用户做决定。
- 底部内容:价格、购买页、案例、用户评价,促成成交。
| 漏斗阶段 | 用户心理 | 内容类型 | 代表关键词 | 主要作用 |
|---|---|---|---|---|
| 顶部ToFu | 认知、了解 | 百科、科普、入门 | 什么是XX、XX入门 | 获客拉新,教育市场 |
| 中部MoFu | 比较、筛选 | 评测、对比、攻略 | XX哪个好、XX对比 | 影响决策,树立信任 |
| 底部BoFu | 决策、下单 | 价格、案例、购买页 | XX价格、XX购买 | 促成转化,成交 |
这样,无论用户在谷歌搜什么阶段的关键词,都能搜到你的内容,你就能一步步把他们从“路人”变成客户。
所以,销售漏斗是连接搜索意图与内容生产的桥梁。理解用户在哪一层,决定你应该生产什么样的内容、使用什么样的关键词、设置什么样的CTA。
要做到这一单,我们就需要进行关键词映射,让每个关键词都落在正确的搜索意图上面。我们下面继续讲如何进行关键词映射。
如何进行关键词映射?
要开始了解并学会如何进行关键词映射之前,要先明白什么是关键词映射。
简单来说,关键词映射就是把用户在不同阶段的搜索需求(意图),和你的网站内容进行一一对应,让每一个关键词都能承接搜索流量、满足相应需求,最终引导转化。
说白了,就是把用户在不同阶段会搜的问题和你网站上的内容一一对上号。谁搜什么需求,你就有对应的内容能接住,让每个用户都不白来,最终一步步把他们变成你的客户。
想让你的网站内容真正“接住”每一位用户,其实就是要做到关键词映射。怎么做?很简单,跟着下面三步走就行:
第一步:搞清楚用户的“购物旅程”
想象一下,用户在网上搜索,其实就像逛商场。有的人只是路过,随便看看(比如搜“什么是XX”、“XX怎么用”),他们还在入门阶段;有的人已经在货比三家,开始搜“XX哪个好”、“XX和YY对比”这种词,说明他们已经在认真考虑要买谁家的了;还有一部分人,是直接奔着买单来的,搜“XX价格”、“怎么买XX”、“XX用户评价”,他们基本已经准备下单。
第二步:找到并分类你要做的关键词
这时候,你就得用一些“关键词工具”(比如Ahrefs、Semrush、Google Keyword Planner),搜集一大堆和你产品有关的问题和长尾词。
然后,把这些词搭配上我们常用的修饰词或词根,比如“怎么”、“哪家好”、“价格”等,把它们分别归到不同的用户阶段里。
第三步:给每个关键词找个“落脚点”
最后,每个关键词都要有自己的“归宿”——也就是你网站上的具体内容页。比如,用户搜“什么是XX”,你就安排到百科或科普类文章;搜“XX和YY哪个好”,就分配到测评或对比类内容;
搜“XX多少钱”,就带到价格页或者购买页。这样,不管用户在什么阶段、搜什么问题,你的网站总有内容能接住他们,保证每一步都能顺利引导到转化。
为了防止吗,大家不知道,怎么具体去创建各个阶段的内容,这里我给一些各个阶段常用的修饰词(关键词意图词根)供大家参考:
1. ToFu(认知/科普阶段)
适合做:百科、入门、指南、教程等内容
| 修饰词/词根 | 说明(例子) |
|---|---|
| what is | 什么是XX |
| how | 如何XX |
| where | 哪里/在哪XX |
| for | XX的用途 |
| with | XX相关 |
| increase | 如何提升XX |
| remove | 如何去除XX |
| lower | 如何降低XX |
| fix | 如何修复XX |
| grow | 如何增长XX |
| issue | XX常见问题 |
| what are | XX有哪些 |
| what can | XX能做什么 |
| what does | XX的作用 |
| template | XX模板 |
| example | XX案例 |
2. MoFu(对比/评估阶段)
适合做:评测、对比、榜单、选型攻略等内容
| 修饰词/词根 | 说明(例子) |
|---|---|
| best | 最好的XX |
| top | 顶级/热门XX |
| cheap | 最便宜的XX |
| affordable | 性价比高的XX |
| review | XX测评 |
| popular | 流行的XX |
| favorite | 最受欢迎的XX |
| good | 好用的XX |
| value | 值得买的XX |
| checklist | XX清单 |
| how much | XX多少钱 |
| option | XX选项 |
| lowest | 最低价XX |
| highest | 最高价XX |
| average | 平均XX |
| do I need | 我是否需要XX |
3. BoFu(决策/成交阶段)
适合做:价格页、购买页、案例、用户评价、促销等内容
| 修饰词/词根 | 说明(例子) |
|---|---|
| price/pricing | XX价格/报价 |
| buy | 购买XX |
| purchase | 订购XX |
| coupon | 优惠券 |
| discount | 折扣 |
| deal | 优惠 |
| case/casestudy | 客户案例 |
| testimonial | 用户评价 |
| review | 用户评论 |
| trial | 免费试用 |
| order | 下单 |
| subscription | 订阅 |
| download | 下载 |
不过,这里,估计会有很多人会觉得混乱,产生疑问,比如,我收集关键词的时候,发现我的用户都是在查询信息,没有成交的意愿,这里还要不要准备促进成交的SEO内容?
也就是说,
“我是提前布局内容,还是只跟着用户搜什么写什么?”
其实,这两种思路都很常见,但聪明的做法,是“二者结合”,并且要有“提前布局”的意识。
1. 跟着用户需求走,当然没错
你用关键词工具,发现用户现在主要搜“XX价格”、“XX怎么选”、“XX和YY哪个好”,那这些词肯定要作为重点内容去做,因为有搜索量,能带来精准流量。
2. 但仅仅“跟着搜什么写什么”,会有很大局限
如果你只写当前用户已经在搜的词,很容易内容同质化,和同行卷在一起,而且你永远只能捡“现成的流量”。
但在很多细分赛道,用户的搜索意图其实是可以被“教育”和“引导”的。比如,有些知识类、科普类、选型类的内容,哪怕暂时没人搜,但提前布局好,等用户逐步成熟、市场教育起来,你的网站就能成为这个赛道的“权威”,后续流量会滚雪球一样增长。
3. 外贸独立站的特殊性:你一定要为每个阶段布局内容
对于外贸独立站来说,最终目标都是成交。但用户从“路人甲”到下单,往往需要经历多次接触和心理建设。如果你的站点只有“我要卖”、“买我吧”这种底部内容,很多刚刚感兴趣、还没准备好下单的人就会流失掉。
所以,哪怕有些阶段的内容暂时搜索量不大,也建议你提前按照销售漏斗,把每个阶段的内容都准备好,这样才能保证漏斗每一层都不“漏水”,每种用户都能被你承接。
最后,我给搭建一个完整的思维导图进行总结:
最后的话:
说到底,搜索意图就是用户在搜索时真正想要的答案或解决方案。你做SEO内容,最关键的不是单纯堆关键词,而是要搞明白:用户每次搜索背后,到底想解决什么问题、达成什么目标。
SEO内容想要有效,就得和用户的搜索意图保持一致。你需要做的,其实就是用心挖掘用户在不同阶段“想知道什么、想比较什么、想买什么”,然后提前准备好对应的内容,让他们每一步都能顺利找到想要的信息,最终自然转化为你的客户。
下一步:持续关注变化,灵活应对
虽然现在内容分发和消费方式越来越多样,AI和各类新平台不断涌现,但用户的“先发现问题,再考虑方案,最后才下单”这条路径始终没变。你不用追着热点跑,而是要持续关注用户真正的需求变化,及时优化你的内容策略。
只要你能不断让内容和用户的搜索意图对齐,无论他们用什么渠道、什么方式找答案,你都能稳稳地吸引并留住他们。
一句话总结:
SEO的本质,就是用对的内容,出现在对的时刻,满足对的人。与用户的搜索意图保持同频,才是你所有内容努力的终极目标。





































